上海炒股配资条件_炒股配资上海_上海炒股配资软件
  • 首页
  • 上海炒股配资条件
  • 炒股配资上海
  • 上海炒股配资软件
你的位置:上海炒股配资条件_炒股配资上海_上海炒股配资软件 > 炒股配资上海 >
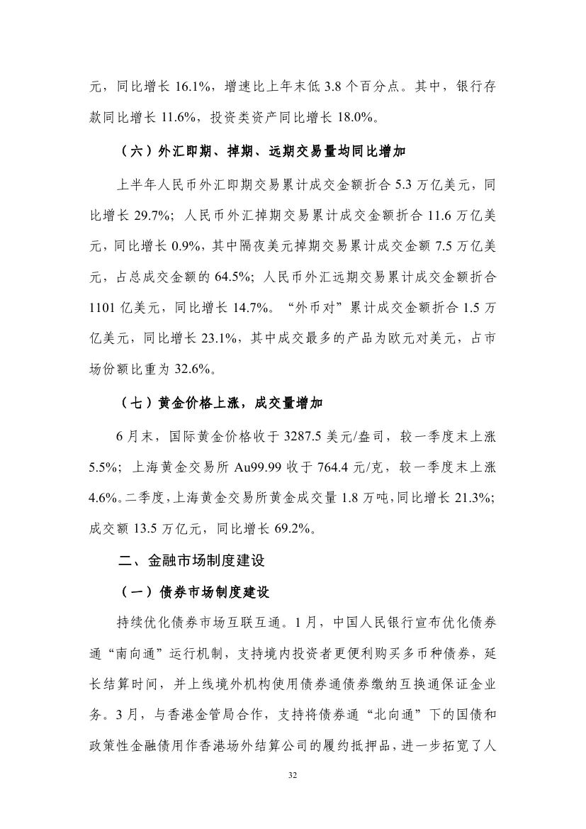
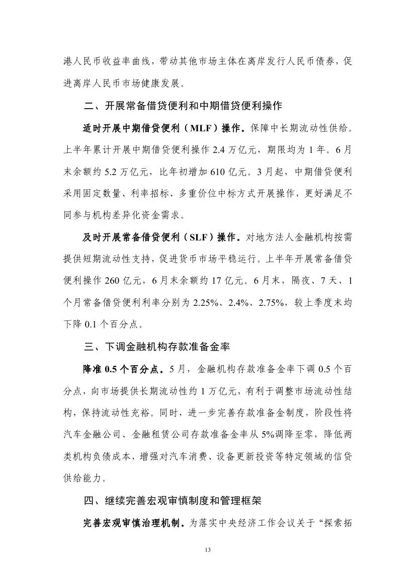
  • 合规的股票融资利息 中国人民银行:2025年第二季度中国货币政策执行报告

    发布日期:2025-08-25 21:54    点击次数:170

    合规的股票融资利息 中国人民银行:2025年第二季度中国货币政策执行报告

    (来源:数局)合规的股票融资利息

    此报告及更多报告,点击“报告下载”菜单免费获取;或扫码加入数局知识星球获取更好服务:

    ]article_adlist--> 海量资讯、精准解读,尽在新浪财经APP

    • 2025年
    • 中国
    • 中国人民银行
    • 合规的股票融资利息
    • 第二季度
  • 上一篇:线上证券配资软件 8月LPR保持不变:1年期3%、5年以上3.5%
  • 下一篇:股票配资在哪里配资 东贝集团:2025年半年度净利润约6822万元,同比下降31.6%
  • 热点资讯

    • 期货公司配资 这些心脏最怕的事,你可能每天都在做
    • 正规股票配资网 私募调仓动向曝光 积极调研“国产替代”主题
    • 正规股票开户 黄金2360美元关口能否守住?黄金的下一个里程碑是哪里?
    • 炒股配资最安全平台 1966年白崇禧蹊跷死于家中,浑身发紫,照顾他的女护士消失不
    • 正规的网上炒股配资 华为擎云亮相中国国际金融展,助力金融行业升级转型

    相关资讯

    • 证券交易APP 吉林省委书记黄强一行到中国天楹辽源风光储氢氨醇一体化项目调研
    • 股票上市的条件有哪些 中国组装美国iPhone机型的产线停工?供应链厂商:纯属误
    • 股票线上配资平台 “温度指数衍生品+气象指数”双保险 护航万源市茶叶产业稳健发展
    • 杭州股票配资 生肖石柱的未来发展:传统文化与现代科技的融合之路
    • 专业个人股票质押 金门扼腕:一座全国独一无二的“解放军庙”

    友情链接:


    Powered by 上海炒股配资条件_炒股配资上海_上海炒股配资软件 @2013-2022 RSS地图 HTML地图

    Copyright Powered by365站群 © 2009-2029 联华证券 版权所有